开云电竞注册流程官方网站
SISU Global
导航
网站首页
部门概况
规章制度
上级规章
校级规章
办事指南
工作流程
信息公开
物资设备采购
重大维修工程
招标公告
评标结果
公开招租
下载专区
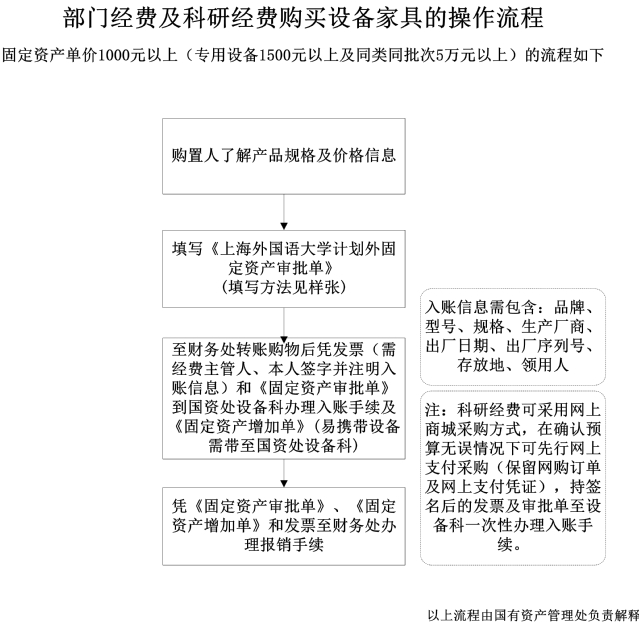
国资处关于部门经费及科研经费购买设备家具的操作流程
发布时间:2014-05-13
浏览次数:
2318
样张:
map